市政府门户网站
|
|
关怀版
|
无障碍浏览
|
用户空间
|
@国务院 我来说
景德镇市水利局
首页
政务资讯
政府信息公开
政务服务
政民互动
专题专栏
当前位置:
首页
>
政务公开
>
法定主动公开内容
>
行政管理与服务
>
行政执法
公开方式:
主动公开
有效期:
长期有效
公开时限:
长期公开
公开范围:
面向全社会
信息索取号:
014544535/2026-06148
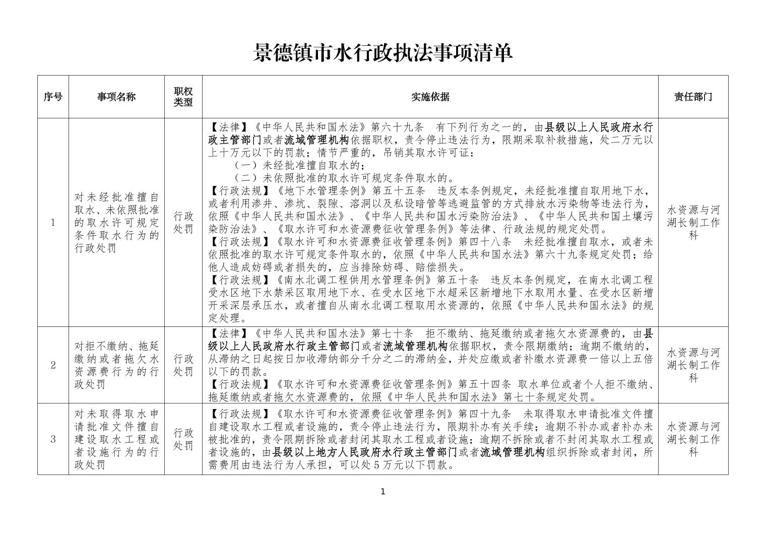
景德镇市水行政执法事项清单
来源:法规科
发布时间:2026-01-16 14:39
访问量:
相关文档:
相关附件:
1076249
景德镇市水行政执法事项清单
20
法规科
2026-01-16
12637
行政执法